13. 知识产权和标准化
mindmap
root((知识产权和标准化))
1.保护范围与对象
1.1 流水线
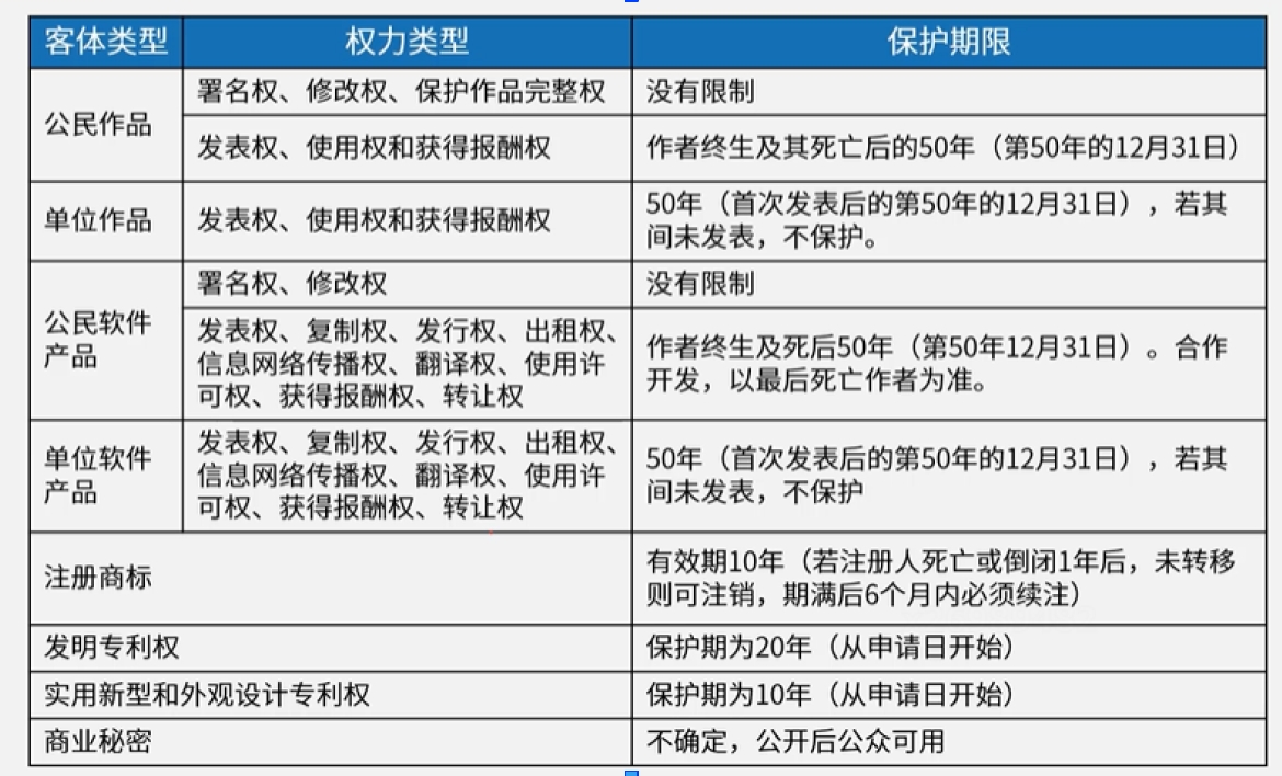
2.保护期限
2.1 层次化存储结构
2.2 Cache
2.3 磁盘管理
3.侵权判定
4.知识产权人确定保护范围与对象
- 著作权法
- 保护对象:著作权
- 范围:文学、绘画、摄影等作品
- 注意事项:
- 不需要申请,作品完成即开始生效
- 绘画或摄影作品原件出售或赠与时,著作权归原作者所有,原件拥有者享受: 所有权、展览权
- 软件著作权法
- 保护对象:软件著作权
- 范围: 软件产品
- 注意事项:
- 不需要申请,作品完成即开始生效
- 登记制度便于举证
- 专利法
- 保护对象:专利权
- 注意事项:
- 需要申请,专利权有效期是从申请日开始计算
- 商标法:
- 保护对象:商标权
- 注意事项:
- 需要申请,核准之日起商标受保护
- 反不正当竞争法:
- 保护对象:商业秘密权
- 注意事项:
- 商业秘密包括技术与经营两个方面
- 必须有保密措施才能认定商业秘密
保护期限
侵权判定
知识产权人确定
- 甲公司接受乙公司的委托,开发一个应用软件,双方在没有订立任何书面合同的情况下,甲公司享有该软件的著作权



